Agroclimatic zoning and multicriteria analysis of teak (Tectona grandis L.) in the Central Coastal region of Ecuador

 

Zonificación agroclimática y análisis multicriterio de la teca (Tectona grandis L.) en la región costera central del Ecuador

 

Danilo Yánez-Cajo1; Ronald Oswaldo Villamar-Torres1*; Gregorio Vásconez Montufar1;

María Eugenia Romero Román1; Érika Quiñonez-Campos2

 

1 Facultad de Ciencias Pecuarias y Biológicas, Universidad Técnica Estatal de Quevedo. Quevedo, Los Ríos, Ecuador.

2 Investigador Independiente. Ecuador.

 

ORCID of the authors

D. Yánez-Cajo: https://orcid.org/0000-0003-4033-3590   

M. E. Romero Román: https://orcid.org/0000-0003-2665-5366

R. O. Villamar-Torres: https://orcid.org/0000-0003-2511-1789             

G. Vásconez Montufar: https://orcid.org/0000-0003-1260-8075

 

ABSTRACT

 

The cultivation of Tectona grandis L. is of global importance due to its high commercial value, resistance and durability, being widely used in the luxury timber industry, especially in Asia, Africa and Latin America. This study analyzes teak cultivation behavior through climatic zoning and cartographic variables, with the objective of identifying potential areas for crop establishment and management. Through the processing of 20 years of meteorological data (2000 - 2021) from an INAMHI weather station and using CLIMWAT software, variables such as temperature, humidity, effective precipitation, solar radiation and evapotranspiration were analyzed, in addition GIS tools and multicriteria analysis were used to evaluate climatic, edaphic, land use and geomorphological factors that determine potential crop areas. The results show a minimum temperature between 22.7 °C and 25.8 °C and a maximum between 24.9 °C and 26.9 °C, indicating thermal stability favorable for teak, the average relative humidity is 76%, with peaks of 80% between August and November, which helps reduce crop water stress, in terms of water availability, an annual effective precipitation of 1549.4 mm was identified, concentrated in the rainy season (January to April), the average solar radiation of 14.2 MJ/m²/day is within the optimal range for photosynthesis and teak growth. Through multicriteria analysis, the territory was segregated into three suitability levels: high (20.22%), medium (71.89%) and low (7.89%), potential areas for cultivation have well-drained soils and moderate topography, while low suitability areas have steep slopes, low fertility soils or flood risk. The results provide a technical basis for sustainable teak plantation planning, allowing the development of soil conservation and water management strategies in restricted areas to ensure long-term crop viability.

 

Keywords: Teak; Multicriteria analysis; Zoning; Meteorology; GIS.

 

 

RESUMEN

 

El cultivo de Tectona grandis L. es de importancia mundial debido a su alto valor comercial, resistencia y durabilidad, siendo ampliamente utilizado en la industria de la madera de lujo, especialmente en Asia, África y Latinoamérica. Este estudio analizó el comportamiento del cultivo de teca mediante la zonificación climática y variables cartográficas, con el objetivo de identificar áreas potenciales para el establecimiento y manejo del cultivo. Mediante el procesamiento de 20 años de datos meteorológicos (2000 - 2021) de una estación meteorológica del INAMHI y el software CLIMWAT, se analizaron variables como temperatura, humedad, precipitación efectiva, radiación solar y evapotranspiración. Se emplearon herramientas SIG y análisis multicriterio para evaluar factores climáticos, edáficos, de uso del suelo y geomorfológicos que determinan las áreas potenciales de cultivo. Los resultados muestran una temperatura mínima entre 22,7 °C y 25,8 °C y una máxima entre 24,9 °C y 26,9 °C, indicando una estabilidad térmica favorable para la teca, la humedad relativa promedio es de 76%, con picos de 80% entre agosto y noviembre, lo que ayuda a reducir el estrés hídrico del cultivo, en cuanto a la disponibilidad hídrica se identificó una precipitación efectiva anual de 1549,4 mm, concentrada en la época de lluvias (enero a abril), la radiación solar promedio de 14,2 MJ/m²/día se encuentra dentro del rango óptimo para la fotosíntesis y el crecimiento de la teca. Mediante análisis multicriterio se segregó el territorio en tres niveles de aptitud: alta (20,22%), media (71,89%) y baja (7,89%), las áreas potenciales para el cultivo presentan suelos bien drenados y topografía moderada, mientras que las áreas de aptitud baja presentan pendientes pronunciadas, suelos de baja fertilidad o riesgo de inundaciones. Se proporciona una base técnica para la planificación sostenible de plantaciones de teca, permitiendo el desarrollo de estrategias de conservación del suelo y gestión del agua en áreas restringidas que garanticen la viabilidad del cultivo a largo plazo.

 

Palabras clave: Teca; Análisis multicriterio; Zonificación; Meteorología; SIG.

 

 


1. Introduction

Agroclimatic zoning has become an essential tool for sustainable natural resource management and land-use planning (Mendoza-Cariño et al., 2023; Tsujimoto et al., 2017), particularly as forest crops face increasing pressures from climate change (Armenteras et al., 2003; Bourgoin et al., 2020). In this context, zoning studies are crucial for understanding and managing forest crop administration (Altieri et al., 2015; Escanilla-Minchel et al., 2020). Teak (Tectona grandis L.) is a forest species renowned for its high commercial and ecological value (Camacho-Linton et al., 2013), underscoring the need for integrated approaches to ensure sustainable production (Nieto-Rodríguez et al., 2014).

In Ecuador’s central coastal region, Balzar Canton exemplifies these dynamics, where shifts in precipitation patterns, rising temperatures, and extreme weather directly impact crop viability and productivity (Velasteguí et al., 2010). Despite teak’s economic and social importance of the team’s inadequate planning and limited under-standing of climate-crop interactions have led to suboptimal resource management (Verdesoto et al., 2021). Local farmers, reliant on timber production and sales, are experiencing climate change effects through pest outbreaks, diseases, and increased plantation vulnerability (Cristóbal et al., 2023).

Software tools like CLIMWAT are highly useful for assessing ideal climatic conditions for forest and agricultural species (Gaddikeri et al., 2024). These can be complemented with Geographic Information Systems (GIS) methodologies, such as multicriteria analysis (Acosta & Corral, 2017), which enables simultaneous evaluation of multiple factors or criteria to select the best alternative based on expert judgment (Balana et al., 2010). Adaptation and mitigation are critical for teak sustainability, making these tools vital for generating technical insights to identify priority areas for adaptive management practices (Uribe Villavicencio, 2011), such as resistant varieties, adjusted planting schedules, and efficient management methods—key components for addressing climate-related threats (Altieri et al., 2015). However, effective implementation requires detailed agroecological knowledge and an understanding of climate change impacts on these variables (Cárcamo & Ayuga, 2015).

This study aimed to evaluate teak cultivation dynamics in the region by integrating agroecological zoning with multicriteria analysis techniques. The findings will serve as a technical guide for small-scale farmers, local managers, and policymakers to promote long-term forest resource protection and community wellbeing.

 

2. Methodology

Study area

Balzar is in Guayas Province, Ecuador (Figure 1), covering approximately 1,200 km². The topography consists predominantly of medium and gentle slopes, with mostly flat areas, featuring fertile soils that support agricultural and livestock activities (Cristóbal et al., 2023). Its geographic coordinates are 1.28° S, 79.92° W (Datum WGS 84).


Mapa

El contenido generado por IA puede ser incorrecto.

Figure 1. Location map of Balzar Canton, Ecuadorian coast, through a cartographic representation at three scale levels (local, national, and international).


The climate is tropical humid with moderate rainfall throughout the year, enabling the growth of commercial crops such as cocoa, banana, and mango. Additionally, a variety of forest species are adapted to the climatic and edaphic conditions of the area. Currently, due to agro-industrial exploi-tation, soil contamination with heavy metals such as cadmium and lead has been identified, affecting soil quality and crops (Vera Avilés et al., 2013).

 

Climatic analysis

Tectona grandis is a tropical forest species whose optimal growth is influenced by climatic factors such as precipitation, temperature, humidity, and solar radiation. For this reason, CLIMWAT software (Gabr, 2022) was used to evaluate the climatic conditions affecting teak production in this region, enabling analysis of ideal development conditions. Twenty years of climatic data (2000-2021) were collected from INAMHI's M0006 meteorological station, considering the following factors: minimum temperature, maximum temperature, humidity, wind speed, sunshine duration, radiation, evapotrans-piration, and precipitation. For effective precipitation analysis, data were processed using the FAO/ AGLW method (Aumassanne et al., 2023), also applied to climate variables due to its effectiveness in estimating effective precipitation - the fraction of total precipitation available for plantation use.

Multicriteria analysis

Multicriteria analysis (MCA) is a GIS technique that combines multiple spatial factors and expert criteria within a specific analysis area, supporting decision-making for complex geospatial problems (Paz et al., 2013). For this study, we focused on integrating different geographic information layers to evaluate priority scenarios for teak plantation.

The selected cartographic variables were Slope, Soil Type, Land Use, Geomorphology, and Om-brotrophic Zones. A scale threshold of 1:25,000 to 1:50,000 was selected to maintain model consis-tency. Four of these variables were sourced from Ecuador's Ministry of Environment geoportal and the Unified Environmental Information System (SUIA, 2018), while the slope variable was modeled using 30-meter resolution SRTM (Shuttle Radar Topography Mission) data (Hannich et al., 2009). A weighted overlay MCA technique was applied, as it assigns weights to each layer and combines them to produce a final classification (Chandio et al., 2013). Twenty experts with teak plantation experience (forestry engineers, environmental engineers, civil engineers, agronomists, biologists, and field technicians) participated in workshops and surveys to evaluate the relevance of cartographic variables and proposed attributes. They assigned weighting values to each geographic feature (Figure 2), resulting in tables 1 to 5.


 

Gráfico de dispersión

El contenido generado por IA puede ser incorrecto.

 

Figure 2. Weighted attribute geoinformation of input layers for modeling. From right to left: slope, soil, geomorphology, land use, and ombrotopes.


Table 1

The slope model was developed using SRTM (Shuttle Radar Topography Mission) data

 

Geographic Objects

Weighting

Flat, Very gently sloping

1

Gently sloping, Moderately sloping

2

Steeply sloping, Escarped, Moderately escarped, Very escarped

3

From this data source, slope gradients were calculated in degrees and classified according to suitability criteria, assigning categorical or weighted ranges based on their relevance to the analysis.

 

Table 2

Soil (1:25,000)

 

Geographic Objects

Weighting

Stony soils (Entic Haplustolls), Compacted clay soils (Typic Udifluvents)

1

Clay-loam soils (Vertic Haplustepts)

2

Well-drained soils with organic matter (Vertic Paleustalfs), Well-drained deep soils (Typic Paleudalfs)

3

The soil types identified in Balzar Canton have been classified according to their taxonomy and physical characteristics, allowing evaluation of their suitability for different agricultural and conservation uses.

 

 

Table 3

Geomorfología (1:25000)

 

Geographic Objects

Weighting

Slope, Alluvial bank

1

Alluvial plain

2

Medium hills

3

Representan la geoforma del terreno, siguiendo la misma metodología aplicada en variables anteriores, se asignaron pesos a cada unidad geomorfológica, permitiendo una clasificación estructurada para su análisis e interpretación.

 

Table 4

Geomorphology (1:25000)

 

Geographic Objects

Weighting

check dam / reservoir, rice, guadua cane or bamboo, quarry, cemetery, populated center, double river, cherry tomato, urban

1

banana, fallow, cocoa, coffee, artisanal, sugar-cane, mango, passion fruit, oil palm, papaya, pineapple, plantain, watermelon, tobacco

2

corn, corn - bean, highly altered wetland herbaceous vegetation

3

raft, moderately altered humid forest, highly alte-red humid forest, slightly altered humid forest, moderately altered dry forest, highly altered dry forest, slightly altered dry forest, moderately altered humid scrubland, highly altered humid scrubland, slightly altered humid scrubland, moderately altered dry scrubland, highly altered dry scrubland, slightly altered dry scrubland, undifferentiated miscellaneous, pachaco, cultivated pasture, cultivated pasture with tree presence, saman, teak, moderately altered wetland herbaceous vegetation, moderately altered humid herbaceous vegetation, highly altered humid herbaceous vegetation, moderately altered dry herbaceous vegetation, highly altered dry herbaceous vegetation

4

They represent the landform of the terrain. Following the same methodology applied in previous variables, weights were assigned to each geomorphological unit, allowing a structured classification for analysis and interpretation.

Table 5

Ombrotopes (1:50,000) 

 

Geographic Objects

Weighting

Lower Subhumid

1

Upper Subhumid

2

Refers to the climatic characteristics of a region, specifically in terms of precipitation. In Balzar Canton, the climate is classified as humid, with annual rainfall exceeding 1000 mm. This variable is subdivided into two categories.

 

Modelling

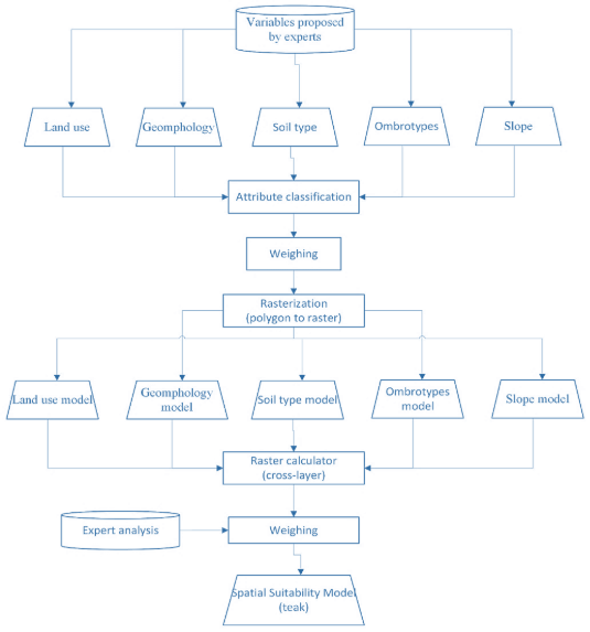
For the integration and analysis of cartographic variables, the raster calculator of QGIS 3.28 software (QGIS Development Team, 2024) was used, with the objective of modeling and combining spatial data into a single cartographic product. Each variable was assigned a specific weight, previously defined based on its relevance in the analysis determined by the expert group. The weights are: slope: 30%; ombrotopes 10%; landform: 15%; soil 25%; land use 20%. The weights were applied to combine the cartographic layers through an assigned weighting for each variable. This geoprocessing allows merging the categories, generating a new raster that represents the integration of all variables into a single layer which we call suitability. From this, three categories are obtained: low suitability, medium suitability, and high suitability.

As a result, geoinformation of suitability zoning is obtained, which synthesizes spatial information through multicriteria analysis, facilitating efficient and evidence-based land management and interpretation (Figure 3). The flowchart represents the methodological process used to determine spatial suitability for Tectona grandis plantations through Multicriteria Analysis in a GIS. It is based on the integration of different environmental and geographic variables, using weighting and rasterization techniques.

 

3. Results and discussion

The CLIMWART analysis based on 20 years of meteorological data reveals that the minimum temperature in Balzar Canton between 22.7 °C and 25.8 °C, while the maximum temperature varies between 24.9 °C and 26.9 °C. This range indicates relatively high thermal stability, con-sistent with recent studies on climate variability in Ecuador's coastal region. Recent research has shown that thermal variations in the region have been minimal in recent years, suggesting stable temperature climatology. According to Palacios et al., 2022, Ecuador exhibits low annual thermal fluctuation, particularly in the Balzar area, where the warm-humid climate favors a stable environment for crops and agroforestry activities.


C:\Users\Vicen\Downloads\WhatsApp Image 2025-04-25 at 13.03.26.jpeg

 

Figure 3. Flowchart Description: Spatial Suitability Assessment for Teak.

 


The low thermal oscillation in Balzar allows homogeneous development of crops and forest plantations like teak, which requires constant temperatures above 22 °C for optimal growth (Aguilar et al., 2019).

Table 6 shows the average values of minimum and maximum temperature, humidity, wind, sunshine hours, solar radiation, and evapotranspiration averaged over a 20-year period.

 


Table 6

Monthly Climatic Parameters

 

Month

Temp. Min

°C

Temp. Max

°C

Humidity

%

Wind

km/day

Heliophany

hours

Radiation

MJ/m²/day

EvapoT.

mm/day

January

24.2

26.3

71

8

3.5

14.5

2.87

February

25.2

26.6

78

7

3.5

14.9

3.01

March

25.6

26.8

76

7

4.5

16.6

3.32

April

25.8

26.9

73

8

5.0

16.8

3.33

May

24.8

26.8

72

8

4.0

14.3

2.86

June

22.9

26.2

73

11

3.0

12.4

2.48

July

22.7

25.5

73

12

2.5

11.9

2.37

August

23.0

24.9

80

12

3.0

13.3

2.61

September

23.6

25.8

80

12

3.0

13.9

2.79

October

23.9

25.7

80

12

3.0

14.0

2.84

November

24.0

25.8

80

12

3.0

13.7

2.77

December

24.4

26.6

71

8

3.5

14.3

2.84

Average

24.2

26.2

76

10

3.5

14.2

2.84

 


The average relative humidity remained around 76%, peaking at 80% from August to November. Therefore, within the temperature context, this relative humidity helps mitigate potential negative effects of high temperatures on teak crop physiology. The high relative humidity in the region plays a key role in water regulation for teak cultivation. According to Carmo et al. (2022), teak shows high water-use efficiency in humid climates, reducing water loss through transpiration under high humidity conditions. This factor is particularly important during warmer months, as it mitigates thermal stress and contributes to stable foliage and trunk growth. In studies of teak's physiological variability, photosynthesis was found to reach maximum efficiency in environments with relative humidity above 70%, preventing premature stomatal closure and maintaining optimal plant water balance (Huang et al., 2019a). In Balzar, the recorded relative humidity values support favorable conditions for teak's photosynthetic metabolism.

Wind speed in Balzar averages 10 km/day, indicating a relatively stable climate without drastic variations. Matsunaga et al. (2021) determined that in regions with moderate wind speed (8-12 km/day), teak maintains efficient transpiration, optimizing water and nutrient absorption. Wind also plays a key role in reducing moisture accumulation on foliage, helping decrease incidence of fungal diseases like leaf spot and anthracnose. In high-humidity, low-air-circulation environments, pathogen accumulation in forest canopies can cause significant crop yield losses (Upadhyay et al., 2021).

Solar radiation ranges between 11.9 to 16.8 MJ/m²/day, with an annual average of 14.2 MJ/m²/day, highlighting the energy availability for crops. This radiation is fundamental for photo-synthetic processes, plant growth and development. The data reflects climatic variability, with higher humidity in winter months and reduced radiation and evapotranspiration during summer. Potential evapotranspiration (ETo) averaged 2.84 mm/day, underscoring the region's notable climate consistency. According to Chowdhury et al. (2008), sunlight availability and canopy openness significantly affect teak shoot growth, finding that solar radiation above 14 MJ/m²/day favors optimal trunk growth and high-quality wood formation. The data obtained in this study fit perfectly within these parameters (annual average 14.2 MJ/m²/day), confirming ideal radiation conditions for teak development in the study region. Other studies note that teak photosynthesis depends directly on sunlight intensity (Huang et al., 2019b) analyzed the relationship between photosynthetic rates and solar radiation, determining that teak clone growth benefits from high-light environments, making the zone perfectly suited to these parameters.

The highest precipitation values were recorded between January and April, peaking in February and March (effective precipitation, with 385.9 mm and 349.9 mm). From May onward, precipitation decreases dramatically, marking the dry season onset. June through November show minimal precipitation values, with a slight rebound in December (Figure 4). Effective precipitation (lighter zone) represents usable soil water, always lower than total precipitation.


 

Figure 4. Monthly precipitation distribution and effective precipitation, showing total precipitation (Precip. mm) and effective precipitation (Effective precip. mm) throughout the year, with a dividing line marking the beginning of summer (June).


During rainy months (Jan-Apr), significant rainwater portions become ineffective due to runoff or soil saturation. Early summer (June) clearly differentiates the rainy season (Jan-May) from dry season (Jun-Dec). Soil water content is fundamental for agroforestry production. Tan & Yang (2020), in Brazilian tropics revealed similar effective precipitation patterns, where rainy months accumulate over 70% of annual rainfall, though only 40%-50% is actually usable by crops.

Precipitation distribution analysis identified the rainiest months and drought periods, providing key information for water management, agricultural/ forestry planning, and regional climate studies.

Detailed precipitation analysis highlights marked rainfall seasonality. Annual fluctuations showed total precipitation of 2198.7 mm and effective precipitation of 1549.4 mm, confirming the zone meets edaphoclimatic requirements for proper teak management. According to (Luo et al., 2022), in tropical areas, effective precipitation directly influences teak plantation growth and development, as excess rainfall causes flooding issues, while dry season water shortages can reduce water availability needed for tree development.

This seasonal rainfall pattern suggests that teak has developed adaptability to this hydrological regime, which supports growth during wet seasons and requires irrigation intervention during dry seasons.

 

Zonification

Modelling through multicriteria analysis allowed identifying sectors with potential physical and environmental conditions for establishing teak production (Figure 5).

The zoning is represented with three suitability levels, differentiated by colors: Low Suitability: areas with major limitations for the planned use. Medium Suitability: areas with moderate conditions, suitable for development with certain restrictions. High Suitability: areas with the best conditions for the evaluated activity. The area covered by each category has been determined (Table 7).

 

Table 7

Distribution of areas and percentage of potential zones for teak plantations, based on their physical and environmental suitability

 

Zonification

Area (ha)

Percentage (%)

Low Aptitude

9,356.76

7.89

Medium Aptitude

85,259.39

71.89

High Aptitude

23,980.47

20.22

Total

118,596.62

100

 

The analysis shows that most of the territory (71.89%) corresponds to the medium suitability category, suggesting that soil and environmental conditions allow its use, although with certain restrictions. 20.22% of the area has high suitability, indicating optimal zones for the evaluated activity, with the best conditions for its development. Finally, only 7.89% of the territory shows low suitability, meaning these areas have significant limitations for their use, determined mainly by floodplains (preferably for winter rice crops), low fertility soils, water restrictions, and land covers used for anthropogenic purposes.


 

Diagrama

El contenido generado por IA puede ser incorrecto.

Figure 5. Geoinformation about land suitability zoning for Tectona grandis development. This geoinformation allows visualization of areas classified according to their potential for teak development. Low suitability (red); Medium suitability (yellow); High suitability (green).


The success of a teak plantation depends largely on proper site selection. According to Imaya et al. (2020), soil quality and topography play a key role in teak productivity, as this species prefers well-drained soils with good moisture retention and moderate organic content.

The areas with low suitability (7.89%) could present problems for teak establishment due to: 1. Soils with low fertility or high clay content, which may restrict water and nutrient absorption. 2. Floodplains, which can increase the risk of water stress and seedling establishment. 3. Limited water availability, affecting growth during early crop stages. In these cases, it is recommended to implement soil management and water conservation practices, such as terraces, water catchment systems, and organic matter application to improve soil structure (Asigbaase et al., 2024).

71.89% of the territory shows medium suitability, meaning these areas can be used for teak plantations, but with certain adapted management practices. According to Pokhrel & Pokhrel (2019), in medium-suitability terrain it is necessary to implement fertilization, drainage and weed control techniques to optimize productivity. In this case, recommendations focus on using agroforestry practices to improve soil fertility and reduce competition for water and nutrients, plus applying supplemental irrigation during dry periods to improve seedling survival rates, and pest and disease control, especially in areas with high relative humidity that may favor fungal infections (Asanok et al., 2024).

Areas classified with high suitability are ideal for establishing commercial teak plantations, as they feature well-drained soils, moderate slopes and adequate water availability. According to Edrisi et al. (2023), in these sites teak can reach its maximum growth potential, with annual volume increments exceeding 10%. In these zones, sustainable soil management practices should be applied to maintain long-term fertility, plus implementing climate and soil monitoring systems to optimize productivity and reduce water stress risks, and using improved teak clones selected for their resistance to local conditions.

 

4. Conclusions

 

The climatic results from Balzar show that the combination of high relative humidity, moderate wind, and stable sunshine creates favorable conditions for the growth of Tectona grandis. The high relative humidity during warm months helps reduce thermal stress, while moderate winds promote efficient transpiration and prevent fungal diseases. The available sunlight hours maintain active photosynthesis, supporting the region's potential for optimal teak cultivation development.

The precipitation analysis in Balzar confirms a well-defined seasonal pattern, with a rainy period from January to April and a marked water deficit from June to November. Effective precipitation is lower than total precipitation due to runoff processes and soil saturation. To optimize water and use in the region, it is advisable to implement water conservation and storage strategies during the rainy season, ensuring resource availability during the dry season.

For future research, it is recommended to evaluate rising temperature trends and their impact on teak production, given the gradual increase in minimum temperatures, possibly linked to climate change. Additionally, continued monitoring of the analyzed climatic factors is necessary to assess their long-term impact and determine potential adjustments in planting practices or canopy management based on available radiation. Land suitability zoning is a key tool in land-use planning, as it allows the identification of optimal areas based on cartographic variables and attributes. These approaches enable the management of territorial geoinformation across different knowledge areas. The incorporation of Geographic Information Systems (GIS) into multicriteria analysis enhances the precision of delineating suitable zones, allowing for an integrated evaluation of physical and climatic factors, and in future studies, incorporating biological variables of the plantation.

The territorial zoning in Balzar indicates that most of the area is suitable for teak plantations, with 20.22% being highly favorable and 71.89% of medium suitability that can be used with appropriate management practices. However, 7.89% of the territory has significant limitations, suggesting exclusion for this activity. These results provide key information for planning new teak plantations, ensuring their establishment in optimal zones and the application of sustainable management practices in restricted areas.

Ultimately, the proposed agroecological zoning serves as a solid foundation for developing technical planting, management, and harvesting plans, while also providing technical elements for formulating regulations and land-use planning strategies focused on production and natural resource conservation. By considering key variables and projecting potential climate fluctuations, the responsiveness of producers and authorities is strengthened, aligning with sustainable development goals and promoting responsible production of this high-value commercial crop.

References

 

Abel Palacios, H., Stefanello, A., García Gavilánez, M. S., Castro Demera, D. A., Garcia, M. V., Vásquez Castillo, W. A., Almeida Marcano, M. A., Samaniego Maigua, I. R., & Copetti, M. V. (2022). Relationship between the Fungal Incidence, Water Activity, Humidity, and Aflatoxin Content in Maize Samples from the Highlands and Coast of Ecuador. Toxins, 14(3), Article 3. https://doi.org/10.3390/toxins14030196

Acosta, M., & Corral, S. (2017). Multicriteria Decision Analysis and Participatory Decision Support Systems in Forest Management. Forests, 8(4), Article 4. https://doi.org/10.3390/f8040116

Aguilar, F. J., Nemmaoui, A., Peñalver, A., Rivas, J. R., & Aguilar, M. A. (2019). Developing Allometric Equations for Teak Plantations Located in the Coastal Region of Ecuador from Terrestrial Laser Scanning Data. Forests, 10(12), Article 12. https://doi.org/10.3390/f10121050

Altieri, M. A., Nicholls, C. I., Henao, A., & Lana, M. A. (2015). Agroecology and the design of climate change-resilient farming systems. Agronomy for Sustainable Development, 35(3), 869–890. https://doi.org/10.1007/s13593-015-0285-2

Armenteras, D., Gast, F., & Villareal, H. (2003). Andean forest fragmentation and the representativeness of protected natural areas in the eastern Andes, Colombia. Biological Conservation, 113(2), 245–256. https://doi.org/10.1016/S0006-3207(02)00359-2

Asanok, L., Taweesuk, R., & Kamyo, T. (2024). Teak (Tectona grandis Linn. F) and Edaphic Factors Affecting the Regeneration of Woody Species and Their Functional Traits in Economic Forest Plantation, Northern Thailand. International Journal of Forestry Research, 2024(1), 2385142. https://doi.org/10.1155/2024/2385142

Asigbaase, M., Annan, M., Adusu, D., Abugre, S., Nsor, C. A., Kumi, S., & Acheamfour, S. A. (2024). Teak-Soil Interaction: Teak (Tectona grandis) Plantations Impact and are Impacted by Soil Properties and Fertility in Southwestern Ghana. Applied and Environmental Soil Science, 2024(1), 7931830. https://doi.org/10.1155/2024/7931830

Aumassanne, C. M., Gaspari, F. J., Beget, M. E., Fontanella, D., & Di Bella, C. (2023). Escenarios climáticos y de expansión agrícola: Efecto sobre el balance de agua en la cuenca del río Colorado, Argentina. Revista IDIA21, 3, no. 1.

Balana, B. B., Mathijs, E., & Muys, B. (2010). Assessing the sustainability of forest management: An application of multi-criteria decision analysis to community forests in northern Ethiopia. Journal of Environmental Management, 91(6), 1294–1304. https://doi.org/10.1016/j.jenvman.2010.02.005

Bourgoin, C., Betbeder, J., Couteron, P., Blanc, L., Dessard, H., Oszwald, J., Le Roux, R., Cornu, G., Reymondin, L., Mazzei, L., Sist, P., Läderach, P., & Gond, V. (2020). UAV-based canopy textures assess changes in forest structure from long-term degradation. Ecological Indicators, 115, 106386. https://doi.org/10.1016/j.ecolind.2020.106386

Camacho-Linton, A., Ramírez-Maldonado, H., de los Santos-Posadas, H. M., & Zamudio Sánchez, F. J. (2013). Tablas de rendimiento para teca (Tectona grandis L.) en el Estado de Campeche. Rev mexicana de ciencias forestales, 4, 92–101.

Cárcamo, A. M., & Ayuga, J. G. R. (2015). Análisis multitemporal mediante teledetección espacial y SIG del cambio de cobertura del suelo en el municipio de Danlí, El Paraíso, en los años 1987 -2011. Ciencias Espaciales, 8(2), Article 2. https://doi.org/10.5377/ce.v8i2.2081

Carmo, F. H. D. J. do, Latorraca, J. V. de F., Volpato, M., Santos, G. C. V. dos, Souza, P. P. de, & Takizawa, F. H. (2022). Climate variations affect the growth period of young Tectona grandis Linn F. in the Amazon. Acta Botanica Brasilica, 36, e2020abb0525. https://doi.org/10.1590/0102-33062020abb0525

Chandio, I. A., Matori, A. N. B., WanYusof, K. B., Talpur, M. A. H., Balogun, A.-L., & Lawal, D. U. (2013). GIS-based analytic hierarchy process as a multicriteria decision analysis instrument: A review. Arabian Journal of Geosciences, 6(8), 3059–3066. https://doi.org/10.1007/s12517-012-0568-8

Chowdhury, Md. Q., Rashid, A. Z. M., & Afrad, M. (2008). Growth performance of Teak (Tectona grandis Linn. F.) coppice under different regimes of canopy opening. Tropical Ecology.

Cristóbal, L. A., Leones, W. C., Macías, L. M., & Revelo, C. R. (2023). Estrategias de seguridad alimentaria para las exportaciones de frutas tropicales en el cantón Balzar-Ecuador. STRATEGOS - Revista Internacional de Estudios en Ciencias Administrativas, 3(1), Article 1. https://doi.org/10.53591/strategos.v3i1.1570

Delgado-Gutierrez, E., Canivell, J., Bienvenido-Huertas, D., & Hidalgo-Sánchez, F. M. (2024). Adaptive Comfort Potential in Different Climate Zones of Ecuador Considering Global Warming. Energies, 17(9), Article 9. https://doi.org/10.3390/en17092017

Edrisi, S. A., Singh, A., Dubey, P. K., & Abhilash, P. C. (2023). Tectona grandis L.f. Mediated restoration of marginal lands in Eastern Uttar Pradesh, North India. Land Degradation & Development, 34(4), 929–942. https://doi.org/10.1002/ldr.4506

Escanilla-Minchel, R., Alcayaga, H., Soto-Alvarez, M., Kinnard, C., & Urrutia, R. (2020). Evaluation of the Impact of Climate Change on Runoff Generation in an Andean Glacier Watershed. Water, 12(12), Article 12. https://doi.org/10.3390/w12123547

Gabr, M. Els. (2022). Modelling net irrigation water requirements using FAO-CROPWAT 8.0 and CLIMWAT 2.0: A case study of Tina Plain and East South ElKantara regions, North Sinai, Egypt. Archives of Agronomy and Soil Science, 68(10), 1322–1337. https://doi.org/10.1080/03650340.2021.1892650

Gaddikeri, V., Rajput, J., Dimple, Jatav, M. S., Kumari, A., Rana, L., Rai, A., & Gangwar, A. (2024). Estimating crop water requirement in Madhya Pradesh’s agro-climatic regions: A CROPWAT and CLIMWAT software case study. Environment Conservation Journal, 25(1), 308–326. https://doi.org/10.36953/ECJ.26022353

Hannich, J. T., Entchev, E. V., Mende, F., Boytchev, H., Martin, R., Zagoriy, V., Theumer, G., Riezman, I., Riezman, H., Knölker, H.-J., & Kurzchalia, T. V. (2009). Methylation of the Sterol Nucleus by STRM-1 Regulates Dauer Larva Formation in Caenorhabditis elegans. Developmental Cell, 16(6), 833–843. https://doi.org/10.1016/j.devcel.2009.04.012

Huang, G., Liang, K., Zhou, Z., Yang, G., & Muralidharan, E. M. (2019a). Variation in Photosynthetic Traits and Correlation with Growth in Teak (Tectona grandis Linn.) Clones. Forests, 10(1), Article 1. https://doi.org/10.3390/f10010044

Huang, G., Liang, K., Zhou, Z., Yang, G., & Muralidharan, E. M. (2019b). Variation in Photosynthetic Traits and Correlation with Growth in Teak (Tectona grandis Linn.) Clones. Forests, 10(1), Article 1. https://doi.org/10.3390/f10010044

Imaya, A., Vongkhamho, S., & Sikhot, P. (2020, March 19). Soil suitability map for planted teak (Tectona grandis L.f.) stand growth in the mountainous area of northern Lao People’s Democratic Republic.

Luo, W., Chen, M., Kang, Y., Li, W., Li, D., Cui, Y., Khan, S., & Luo, Y. (2022). Analysis of crop water requirements and irrigation demands for rice: Implications for increasing effective rainfall. Agricultural Water Management, 260, 107285. https://doi.org/10.1016/j.agwat.2021.107285

Matsunaga, H., Matsuo, N., Nakai, T., Yoshifuji, N., Tanaka, N., Tanaka, K., & Tantasirin, C. (2021). Absorption and emission of water vapor from the bark of teak (Tectona grandis), a deciduous tree, in a tropical region during the dry season. Hydrological Research Letters, 15(3), 58–63. https://doi.org/10.3178/hrl.15.58

Mendoza-Cariño, M., Bautista-Olivas, A. L., Mendoza-Cariño, D., Ortiz-Solorio, C. A., Duarte-Tagles, H., Cruz-Flores, G., Mendoza-Cariño, M., Bautista-Olivas, A. L., Mendoza-Cariño, D., Ortiz-Solorio, C. A., Duarte-Tagles, H., & Cruz-Flores, G. (2023). Agroclimatic zoning of the state of Nayarit, Mexico. Atmósfera, 36(1), 123–142. https://doi.org/10.20937/atm.53002

Ministerio del Ambiente del Ecuador (MAE), & Sistema Único de Información Ambiental (SUIA). (2018). Mapa Interactivo Ambiental [Map]. http://mapainteractivo.ambiente.gob.ec/portal/

Nieto-Rodríguez, J. E., Hernández-Delgado, S., Motte-Darricau, E., & Mayek-Pérez, N. (2014). Análisis de la diversidad genética del germoplasma de teca (Tectona grandis L. f.) en Ecuador. Revista mexicana de ciencias forestales, 5(21), 108–121.

Paz, C. de la, Dominguez, J., & Perez, M. E. (2013). GIS Methodology for Location of Biomass Power Plants Via Multi -Criteria Evaluation and Network Analysis. Location-Allocation Models for Forest Biomass Use; Metodologia SIG para la Localizacion de Centrales de Biomasa mediante Evaluacion Multicriterio y Analisis de Redes. Modelos de Localizacion-Asignacion para el Aprovechamiento de Biomasa Forestal. https://www.osti.gov/etdeweb/biblio/22059892

Pokhrel, B., & Pokhrel, R. (2019). Assessing Growth Performance of Tectona Grandis in Nepal. International Journal of Advanced Research in Botany, 5(1), 25–33.

QGIS Development Team. (2024). QGIS Geographic Information System (Version 3.24.5) [Computer software]. https://www.qgis.org

Tan, M. L., & Yang, X. (2020). Effect of rainfall station density, distribution and missing values on SWAT outputs in tropical region. Journal of Hydrology, 584, 124660. https://doi.org/10.1016/j.jhydrol.2020.124660

Tsujimoto, M., Kajikawa, Y., Tomita, J., & Matsumoto, Y. (2017). A review of the ecosystem concept—Towards coherent ecosystem design. Technological Forecasting and Social Change. https://doi.org/10.1016/j.techfore.2017.06.032

Upadhyay, K. K., Shah, S. K., Roy, A., & Tripathi, S. K. (2021). Dendroclimatology of teak indicates prevailing climatic conditions of tropical moist forests in India. Ecological Indicators, 129, 107888. https://doi.org/10.1016/j.ecolind.2021.107888

Uribe Villavicencio, D. (2011). Análisis multicriterio para la identificación de áreas prioritarias de restauración del paisaje forestal en la Mixteca Alta, oaxaqueña. http://literatura.ciidiroaxaca.ipn.mx:8080/xmlui/handle/LITER_CIIDIROAX/154

Velasteguí, T. F., Guerrero, F. C., & Gutiérrez, R. C. (2010). Plagas y enfermedades en plantaciones de teca (Tectona grandis L.) en la zona de Balzar, provincia del Guayas. Ciencia y Tecnología, 3(1), Article 1. https://doi.org/10.18779/cyt.v3i1.88

Vera Avilés, D. F., LiuBa Delfini, G., Godoy Montiel, L., Díaz Ocampo, E., Sabando Ávila, F. A., Garcés Fiallos, F. R., & Meza Bone, G. Á. (2013). Análisis de estabilidad para el rendimiento de híbridos de maíz (Zea mays) en la Región Central del Litoral Ecuatoriano. Scientia Agropecuaria, 4(3), 211–218.

Verdesoto, C. A. C., Carvajal, J. M. O., Rodriguez, M. P. R., Gonzalez, A. J., & Ponce, Y. R. B. (2021). Valoración dasométrica de una plantación de tectona grandis l. F. En el cantón Balzar, provincia del Guayas. UNESUM - Ciencias. Revista Científica Multidisciplinaria, 5(3), Article 3. https://doi.org/10.47230/unesum-ciencias.v5.n3.2021.351